每一個地區的Batik蠟染的特性都不同,也因為沒有世界通用語言,因此在這類「染布、圖騰」的結合體,都通稱為Batik,然而每一個區域的Batik都有著其迷人的獨特性。
今日,我們著重在北越山區的Batik






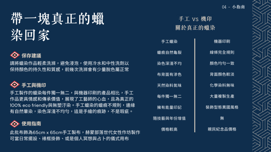
上述的內容,讓人驚嘆一塊布匹的打造是如此的耗費心力與時間
光是這樣,就足以讓人目不轉睛,巴不得可以讓自己擁有這樣的工藝品了!
然而部落的姨姨會笑著說
「這只是工法,是靈魂的盒子,是用山跟自然編織成的盒子。還不是靈魂本體呢!」
而接下來,我們則要走進圖騰中,看見符號的象徵 - 看見靈魂的本體
想更理解北越的Batik工藝的智慧,我們需要拋下從小時候就開始被塑型的金錢信念
【 所有的行為都是為了金錢】
義務教育提供了我們一個認知跟思維的種子,而更深入的教育則塑造了我們的世界觀與價值觀
但,並非只有現代才有教育的、更並非古老的教育是野蠻的
在部落的年代,許多的智慧與力量,是現代人享盡榮華富貴後,才驀然回首追尋的
而這些智慧與力量,並沒有用文字記載下來,因為文字的純度與潔淨度,是有機會被竄改的
他們使用了歌謠、詩歌、故事、織布、畫作,用最日常的快樂以及行動,將秘密保留在人世間
而在創作Batik,不是用感覺或是氛圍去勾勒出神秘圖騰的
這些圖騰,如同亞馬遜部落、如同台灣原住民部落,裡面都是【地圖】
是關於生命、智慧、人與天地關係的宇宙地圖
而在北越山區的創作,事實上並不是完全為了金錢而製作Batik
而是在傳承婦女們手中的力量延展,將隱藏著的秘密與力量,用美麗的布飾延續下來



將傳承到的記憶還有能量,鑲嵌在一塊布飾中
這就是現代的魔法,相信在小小的吠陀故事中,大家一定會對於選擇自己專屬的Batik力量更有感覺
魔法的本質,並不是我在外觀看起來如何 - 如同瑜珈,並不是做到了這個體位,就能夠如何
而是在進行這個體位法的過程中,我是否感知到了每一條正確肌肉的施力、扭轉與運用,我還能不能突破現有階段?我是否在體位法的過程,透過一次次深度的呼吸,而經驗到我身體的細微變化?
這樣的歷程,才是魔法的開始
因此,這也是我們堅持在布飾上選擇費工、耗時、且不易取地的【 從零到一百,每一個步驟遵循古老智慧傳承 】的原因
每一位北越深山區Batik工藝者都是充滿力量的女性、都是被部落教導符號象徵、都是被傳授靈魂記憶的巫
這不是機械印製圖案、半機械量產品、或是迎合觀光市場所生產的圖騰能夠夾帶的力量
希望每一個人,都能找到自己力量的傳承與印記

選擇天然,不是潮流
那是對我們的身心負責的高品質選擇
選擇力量,不是特別
那是對我們靈魂深處的集體潛意識揮手
All content is researched and personally sourced by L.A.K Miss Kali.
Please respect the originality of this work.
本內容為 L.A.K Miss Kali 撰寫與實地訪查之原創,未經允許請勿轉載或使用